武漢愛爾眼科再發聲:呼吁第三方鑒定 依法解決醫療糾紛
自今年年初始,武漢愛爾眼科醫院與患者艾芬的醫療糾紛事件持續引發關注。4月20日,武漢愛爾眼科醫院再次發布通告,就患者艾芬對白內障診療過程提出的質疑做出回應:患者艾芬有手術適應證、無禁忌證,手術順利、成功;術后5個月發生的視網膜脫離與白內障手術無直接關聯。
通告稱:患者艾芬視網膜脫離與白內障手術無直接關聯
該通告核心圍繞四點:一是患者艾芬“右眼飛秒激光輔助白內障超聲乳化+多焦點人工晶體植入術”有適應證,無禁忌證,手術順利、成功;二是患者艾芬術后5個月發生的右眼視網膜脫離與本次白內障手術無直接關聯;三是患者艾芬所有病歷資料真實,無篡改、無偽造;四是武漢愛爾眼科醫院在診療流程、病歷書寫和規范管理上存在不足。醫院反復表示,其核查結果可供醫療鑒定和司法裁判。如患者艾芬對院方結論有異議,可申請醫療鑒定。
愛爾提供第三方鑒定結果:患者艾芬眼部圖片未經加工篡改
據了解,此份通告中發布了一份被認為是核心爭議之一的第三方鑒定結果。天津迪安司法鑒定中心于2021年4月8日接受委托,對患者艾芬右眼的眼部圖像(白內障手術前、手術中、手術后所拍攝影像)進行鑒定,據其4月14日出具的鑒定結果表明:患者艾芬的眼前節照片“未經過加工篡改處理”。
另外,此份通告對患者艾芬及社會關切的主要問題進行了回復,并以眼科行業著作《眼科學》、《眼科臨床指南解讀》、《屈光性白內障手術學》中的內容加以佐證。
政府相關部門已多次到醫院調查,并組織行業專家進行核查
通告中還指出,截至目前,政府相關部門已多次到武漢愛爾眼科醫院進行調查,并多次組織行業專家進行核查、論證。醫院已向政府相關部門做了匯報,并提交了診療全過程的所有資料。
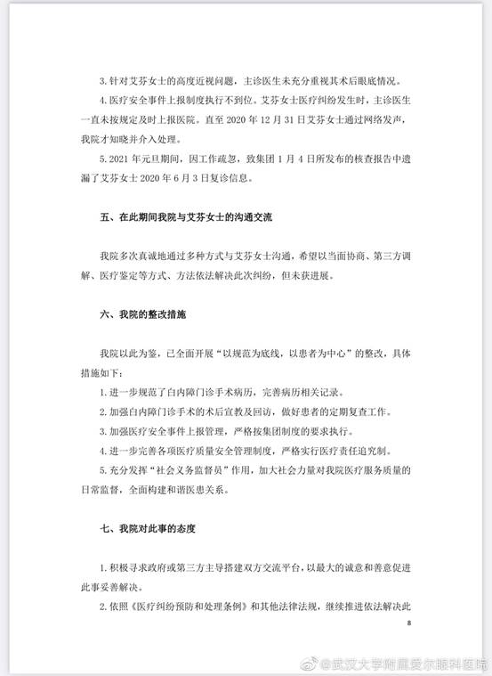
武漢愛爾眼科醫院表示,將繼續尋求政府或第三方主導搭建雙方交流平臺,也將依照《醫療糾紛預防和處理條例》和其他法律法規,繼續推進依法解決此次糾紛。通告最后,醫院對診療過程中存在的不足提出了具體的整改措施,同時表示,對網絡上的惡意抹黑、誹謗、攻擊等行為,將依法維護自身權益。
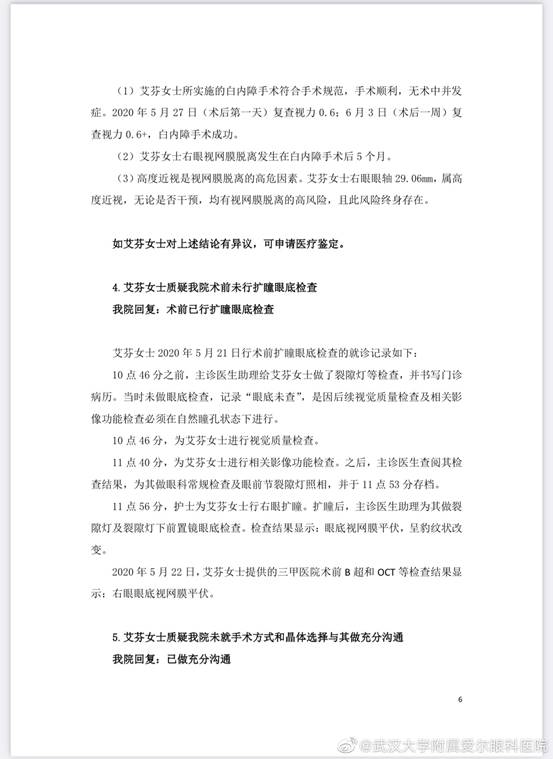
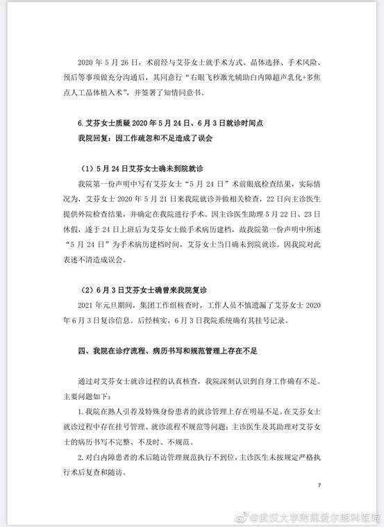
以下為武漢愛爾眼科醫院通告原文:









- 免責聲明:本文內容與數據僅供參考,不構成投資建議。據此操作,風險自擔。
- 版權聲明:凡文章來源為“大眾證券報”的稿件,均為大眾證券報獨家版權所有,未經許可不得轉載或鏡像;授權轉載必須注明來源為“大眾證券報”。
- 廣告/合作熱線:025-86256149
- 舉報/服務熱線:025-86256144
