正佳股份實控人“一”變“三” 公司信披準確性引關注
深交所網站12月26日發布的信息顯示,河南正佳能源環保股份有限公司(以下簡稱“正佳股份”)撤回材料終止IPO。
《大眾證券報》此前在12月16日,以《正佳股份分紅2億元后募資3億元補流 實控人家族最高一年拿走近99%》為題,報道了公司前腳累計分紅逾2億元,后腳募資3億元補流,新三板掛牌期間更是一度“為回饋多年來各位股東”不惜分走公司全年利潤,“各位股東”基本就是當時的實控人劉方方及其“關系密切家庭成員”劉松蔭。
除此之外,《大眾證券報》明鏡財經工作室記者還發現,正佳股份新三板掛牌期間實控人僅為劉方方一人,此次IPO時則將劉松蔭、劉方方、劉正正三人認定為實控人,首次披露招股書前一個月,三人才簽署《一致行動協議》。正佳股份實控人認定及新三板期間年報對董監高與實控人關系信披準確性引人關注。
“關系密切家庭成員”實為父子女
從正佳股份此次IPO披露的信息可以看出,“關系密切家庭成員”就是父子女關系。
專注于聚丙烯酰胺類產品研發、生產和銷售的正佳股份,家族企業色彩濃厚。招股書顯示,“劉方方控制發行人71.60%股份并擔任發行人副總經理”“劉松蔭(劉方方父親)擔任發行人董事長”“劉正正(劉方方兄長)擔任發行人董事、總經理、董事會秘書”“劉松蔭與郭新艷為夫妻關系,劉松蔭與劉正正為父子關系”。
與招股書信披不同的是,正佳環保(即正佳股份,新三板掛牌期間證券簡稱)掛牌新三板期間年報中,在披露董監高相互間關系與控股股東、實控人間關系時,并未明確劉松蔭、劉方方、劉正正三人為父子女關系,而是籠統稱為“關系密切家庭成員”。
2016年、2017年及2018年年報顯示,正佳股份在“董事、監事、高級管理人員相互間關系及與控股股東、實際控制人間關系”一欄的表述均為“關系密切家庭成員”(見圖一、二、三),也未明確提及父子、父女關系。
圖一:正佳環保2016年年報關于董監高相互關系及與控股股東、實控人間關系

圖二:正佳環保2017年年報關于董監高相互關系及與控股股東、實控人間關系

圖三:正佳環保2018年年報關于董監高相互關系及與控股股東、實控人間關系

以2017年年報為例,正佳環保對于董監高相互關系及與控股股東、實控人間關系的表述為:“1、董事LIU ZHENGZHENG與董事長劉松蔭系關系密切家庭成員”“2、董事LIU ZHENGZHENG與高級管理人LIU FANGFANG系關系密切家庭成員”“3、 董事長劉松蔭與高級管理人LIU FANGFANG系關系密切家庭成員”。
董事長三名子女均為加拿大籍
劉松蔭還有一女兒——劉媛媛。值得一提的是,劉松蔭的三位子女均為加拿大籍。
公司招股書中,對于實際控制人及其親屬如是披露:“實際控制人指劉松蔭、劉方方、劉正正”“劉方方指LIU FANGFANG,加拿大籍,系發行人實際控制人之一、副總經理”“劉正正指LIU ZHENGZHENG,加拿大籍,系發行人實際控制人之一、董事、總經理、董事會秘書”“劉媛媛指LIU YUANYUAN,加拿大籍,系劉松蔭之女、劉方方之姐姐、劉正正之妹妹”。
招股書對三名實控人簡歷披露如下:“劉松蔭:男,1949年出生,中國國籍,身份證號4129261949********,無境外永久居留權,碩士學歷。劉松蔭先生的主要創業經歷如下:1993年創建鄭州正力自控電氣廠,主營電氣設備。1995年,創建鄭州正力實業有限公司,主營電氣設備。1998年鄭州正力實業有限公司主營業務轉為聚丙烯酰胺類產品。”
“2007年鄭州正力實業有限公司分立為正佳有限和正力置業,正佳有限(2015年改制為股份公司)從事聚丙烯酰胺類產品,至今未發生重大業務變化。劉松蔭先生的主要任職經歷如下:1975年3月至1991年5月,擔任開封電氣設備廠技術員、廠長。1991年6月至1993年10月,擔任鄭州糧食學院科技開發總公司電器設計室主任。1993年11月至1995年2月,擔任鄭州正力自控電氣廠法定代表人兼廠長。1995年2月至1995年12月,創建鄭州正力實業有限公司。1995年12月至2007年12月,擔任鄭州正力置業有限公司執行董事兼總經理。2007年12月至2013年9月,擔任正佳有限執行董事兼總經理。2013年9月至2015年9月,擔任正佳有限總經理。2015年9月至今,擔任正佳股份董事長。”
“劉正正:男,1978年出生,加拿大籍,護照號AM08****,中國居留權,本科學歷。劉正正先生的主要從業經歷如下:1995年開始與父親劉松蔭先生共同創業,1998年開始先后通過鄭州正力實業有限公司和正佳有限(2015年改制為股份公司)與父親劉松蔭先生共同從事聚丙烯酰胺類產品,至今未發生重大業務變化。劉正正先生的主要任職經歷如下:2006年3月至2007年12月,擔任鄭州正力實業有限公司營銷總監、副總經理。2007年12月至2010年5月,擔任正佳有限營銷總監、副總經理。2010年6月至2013年8月,擔任正佳有限副總經理。2013年9月至2015年9月,擔任正佳有限副總經理。2015年9月至2021年9月,擔任正佳股份董事、總經理。2021年9月至今,擔任正佳股份董事、總經理、董事會秘書。”
“劉方方:女,1983年出生,加拿大籍,護照號AK37****,無其他國家境外永久居留權,本科學歷。劉方方女士的主要從業經歷如下:從2007年開始與父親劉松蔭、兄長劉正正共同經營正佳有限(2015年改制為股份公司),從事聚丙烯酰胺類產品,至今未發生重大業務變化。劉方方女士的主要任職經歷如下:2007年6月至2007年12月,擔任正力置業副總經理。2007年12月至2015年9月,擔任正佳有限副總經理,2015年9月至今,擔任正佳股份副總經理。”
招股書披露一個月前簽《一致行動協議》
招股書披露的實際控制人與新三板掛牌期間也不同。
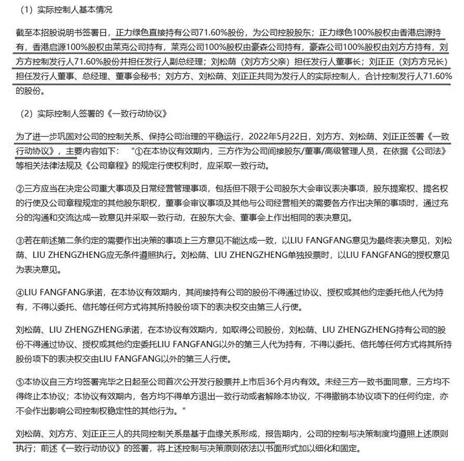
對于實際控制人基本情況,正佳股份招股書中披露,劉方方、劉松蔭、劉正正共同為實際控制人:“截至本招股說明書簽署日,正力綠色直接持有公司71.60%股份,為公司控股股東;正力綠色100%股權由香港啟源持有,香港啟源100%股權由萊克公司持有,萊克公司100%股權由豪森公司持有,豪森公司100%股權由劉方方持有,劉方方控制發行人71.60%股份并擔任發行人副總經理;劉松蔭(劉方方父親)擔任發行人董事長;劉正正(劉方方兄長)擔任發行人董事、總經理、董事會秘書;劉方方、劉松蔭、劉正正共同為發行人的實際控制人,合計控制發行人71.60%的股份。”(見圖四)
圖四:招股書披露實際控制人基本情況

掛牌新三板時,公司實際控制人僅為劉方方一人。公開轉讓說明書顯示,“公司的控股股東為河南正力綠色經濟科技開發有限公司、實際控制人為 LIU FANGFANG,正力綠色持有公司 8700萬股,占公司總股本的 87.00%。”
值得關注的是,正佳股份本是由劉松蔭、郭新艷、劉正正共同創業經營成長起來。正佳股份前身設立于2007年12月,注冊資本1000萬元,由劉松蔭出資750萬元,郭新艷出資200萬元,劉正正出資50萬元。劉松蔭與郭新艷為夫妻關系,與劉正正為父子關系。
正佳股份新三板掛牌期間唯一的實控人劉方方,其母親并非郭新艷,根據招股書,“河南優尼克環保科技有限公司,劉方方的母親王淑粉擔任執行董事兼總經理并持100%股權”。
正佳股份掛牌新三板時披露的最后一份業績報告——2019年半年報也顯示,公司實際控制人僅為LIU FANGFANG一人:“LIU FANGFANG女士不直接持有公司股份,通過LECHO、啟源投資、正力綠色間接持有9900.6萬股,占總股本的99.01%,系公司實際控制人。”
直到2022年5月22日,劉方方、劉松蔭、劉正正簽署《一致行動協議》,理由是“為了進一步鞏固對公司的控制關系、保持公司治理的平穩運行”。正佳股份于2022年6月披露首份招股書,也就意味著在首次披露招股書前一個月前,三人才簽署了《一致行動協議》。
《一致行動協議》主要內容包括: “……若在前述第二條約定的需要作出決策的事項上三方意見不能達成一致,以LIU FANGFANG意見為最終表決意見,劉松蔭、LIU ZHENGZHENG應無條件遵照執行。劉松蔭、LIU ZHENGZHENG單獨投票時,以LIU FANGFANG的授權意見為表決意見。”
“本協議自三方均簽署完畢之日起至公司首次公開發行股票并上市后36個月內有效。未經三方一致書面同意,三方均不得終止本協議;本協議有效期內,各方均不得單方退出一致行動或者解除本協議,不得撤銷本協議項下的任何約定,亦不會作出影響公司控制權穩定性的其他行為。”
正佳股份在招股書中表示:“劉松蔭、劉方方、劉正正三人的共同控制關系是基于血緣關系形成,報告期內,公司的控制與決策制度均遵照上述原則執行;前述《一致行動協議》的簽署,將上述控制與決策原則依法以書面形式加以細化和固定。”
那么,為何新三板期間未“基于血緣關系”認定劉松蔭、劉方方、劉正正為實控人?基于劉松蔭、劉正正、劉方方三人為父子女關系,且劉正正與父親劉松蔭有共同創業經歷,為何新三板掛牌期間僅將劉方方一人認定為實控人,而IPO時將劉松蔭、劉方方、劉正正三人認定為實控人?對于實控人的認定,招股書與新三板掛牌期間不一致的原因是什么,實控人認定是否審慎、準確?
正佳股份此次發行完成后,實際控制人控制公司表決權比例降至53.70%。根據《一致行動協議》,“自三方均簽署完畢之日起至公司首次公開發行股票并上市后36個月內有效”,正佳股份上市首發限售股解禁后,上述《一致行動協議》是否會終止?
就上述疑問,《大眾證券報》明鏡財經工作室此前通過電郵致函正佳股份,截至發稿未收到回復。對于關聯收購、股權代持等其他情形,本報將繼續關注。
掛牌新三板時,正佳股份歷年年報披露董監高相互間關系與控股股東、實控人間關系時并未明確劉松蔭、劉正正、劉方方三人為父子女關系,而是籠統稱為“關系密切家庭成員”的原因是什么?正佳股份公開轉讓說明書以及新三板掛牌期間信披是否存在刻意隱瞞?招股書披露郭新艷為劉松蔭配偶,王淑粉為劉方方的母親,王淑粉與劉松蔭又是何關系?招股書信披的準確性如何?這也值得關注。
記者 程述
- 免責聲明:本文內容與數據僅供參考,不構成投資建議。據此操作,風險自擔。
- 版權聲明:凡文章來源為“大眾證券報”的稿件,均為大眾證券報獨家版權所有,未經許可不得轉載或鏡像;授權轉載必須注明來源為“大眾證券報”。
- 廣告/合作熱線:025-86256149
- 舉報/服務熱線:025-86256144

